山东四方华邦保险代理有限公司欢迎您! 设为首页 | 加入收藏 | 在线留言 | 联系我们
您当前所在位置:首页 > 保险知识 > 正文> 返回

买保险:重大疾病说都报,患癌后去保险公司理赔遭拒:这种癌不行

更新时间:2020-08-31 13:53:27点击次数:3078次

买保险最大的作用就是在未来发生风险时,能够得到理赔。然而,在购买保险后,未来发生了风险,不能理赔是一件非常让人着急的事情。其实,关于癌症,重疾险的宣传是确诊即赔,然而,很多人就真的以为是什么癌症都可以赔了。其实,不是这样的。有些癌症不在重疾险的保障范围之内,排除在恶性肿瘤之外的。


真实案例:

2016年6月,李先生为母亲购买了一份保额5万元的重疾险,说是重大疾病都报。第二年年初,李先生的母亲突觉不舒服,便去医院检查,被确诊为患有左乳癌,进行了左乳切除手术。随后,保险公司便向保险公司申请理赔,谁知,保险公司给出了拒赔的答复。

理由却是:李先生母亲所患的疾病是原位癌,不在恶性肿瘤的赔付范围内。随后,李先生查看了条款,才发现真的有这么一条,李先生很是气愤,为什么不早说,还藏的那么深!

其实,关于癌症在这方面的争议很大!基于以上案例给大家说一下!

原位癌不是癌?

原位癌:是指局限于上皮层内的癌细胞,这种癌细胞还没通过粘膜或皮肤的基底膜侵犯到周围组织。属于0期癌,不会出现明显症状,也不会危及生命,有些还可自行消退,不会转移,不会有严重的并发症,治愈率达100%,治疗费用也不高,对生活质量的影响不是很大!

其实,原位癌很好理解,就像香蕉皮上的小黑点一样,但是并没有影响到里面,里面的都还是非常好的!说明白了原位癌是什么之后,那么原位癌到底算不算重疾呢?为什么重疾险不给予赔付呢?

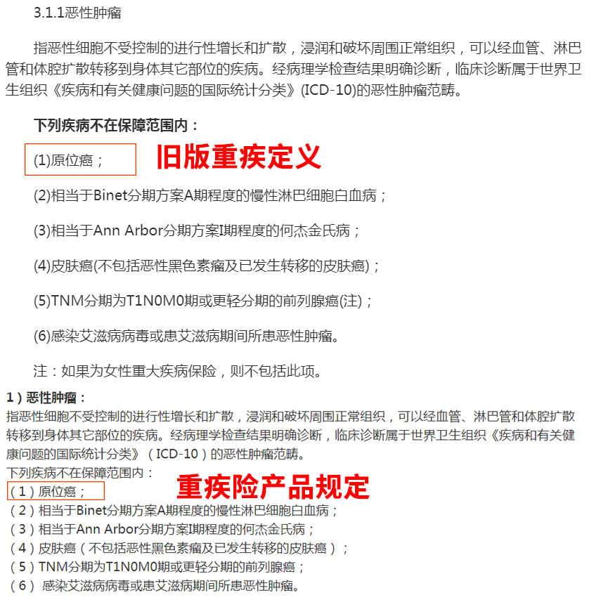
从2007年4月3日起开始实施的《重大疾病保险的疾病定义使用规范》,将原位癌排除在重疾的保障范围之外。

下面是《重大疾病保险的疾病定义使用规范》中关于恶性肿瘤的定义和常规的重大疾病保险中恶性肿瘤的定义:

买保险:重大疾病说都报,患癌后去保险公司理赔遭拒:这种癌不行

因此,原位癌不是重疾!那是不是重大疾病保险就不保原位癌?!

不是!实际上现在很多重疾险是保障原位癌的!

原位癌的确不是重疾,而单纯只保障重疾的重大疾病保险的确也不保障。但是由于目前市场上的很多重大疾病保险都附加了轻症保障,而原位癌通常又出现轻症疾病中,所以含轻症保障的重大疾病保险是可以保障原位癌的!

买保险:重大疾病说都报,患癌后去保险公司理赔遭拒:这种癌不行

通常,保险公司会对原位癌提供20%-30%的保额赔付。马大姐购买的重大疾病保险的保额是50万,里面提供原位癌的保障就是15万元,如果不幸发生了原位癌,则马大姐可以获得15万元的赔付!

其实很多公司的保险合同中并没有过多的解释原位癌,关于这个疾病的定义,大家还是都遵从世界卫生组织《疾病和有关健康问题的国际统计分类》(ICD-10)的规定。

总之,虽然现在很多保险公司的重大疾病产品中,是提供轻症保障(含原位癌),但是买了只保障重大疾病保险的小伙伴,要分清楚,看清楚,千万不要误解了重大疾病保险的赔付标准!

原位癌虽不是重大疾病保险,但却也常见和常发,常见的原位癌有:皮肤原位癌、子宫颈原位癌、胃原位癌、直肠原位癌、乳腺导管内癌和乳房小叶间原位癌。虽然它不是真正的癌症,但是也需及时发现和治疗。医疗费相比重大疾病不高,但是相对普通疾病也不少,所以大家在购买重大疾病保险时,优先选择含轻症保障的重疾险哦!

确诊了癌症如何理赔?

确诊了癌症,理赔主要有三步:

第一步:社保医保大病登记

确诊癌症后,第一时间就是去做社保医保大病登记,社保医保中的大病保险是国家给我们的福利,是国家专门为居民治疗大病产生的高昂费用而产生的,所以社保也保一定要参保,这是我们最基础的保障。目前所有的社保医保都包括,分别有:职工医保、城镇居民医疗保险和新农合都包括。

确诊癌症后,只要提供相关确诊就医资料,就会通过。一般提供的资料有:住院(含门特)医疗费票据;住院费用汇总清单;出院小结(出院记录复印件,加盖医疗保险章);社保医保卡或身份证复印件。如果需要转诊和异地治疗,需要提供相关证明。

第二步:向保险公司打电话进行报案。

如果买了商业保险的话,就可以打电话给保险公司进行报案理赔了。病理报告是确诊癌症的标准,是必不可缺的。所以,不同的癌症诊断手段是不一样的,所以要跟保险公司和医生进行积极沟通,给保险公司提供相关资料用到判断。

第三步:准备好资料,向保险公司递交理赔资料

一般来说,提供的资料越多越详尽,保险公司审核理赔的时间越短,大多以病历+病理报告为主要资料为主。

如果真的不幸患癌了,大家一定不要惊慌失措,积极配合治疗,关于理赔,记住这三步就好!

写在最后:重疾险对疾病都是有保障范围的,一般保障几十种甚至上百种疾病,不在其保险条款中的疾病,并不保障。

而且重疾险的重大疾病也不是所有的都可以确诊即赔,有的确诊即赔,有的则需要达到相应的状态才赔,还有的需要做了相关手术或治疗之后才可以赔。所有保险产品都是有免责条款的。所谓免责条款就是指保险不保障的内容,而这些内容就是除外责任,比如:先天性疾病、2年内的自杀、故意犯罪等等。

只有了解免责条款后,才能更好的把握手中的保险产品的保障范围。这些点,大家在购买前,一定要注意!

(编辑:四方华邦)